futuristic humanoid robot

AI

AI diagram workspace (mind-map UI) — overview with orange/blue nodes and AI Suggestions panel.
AI diagram workspace (focused “Deep Stall Phenomena”) — smaller mind-map with suggestions.

Dual-arm chess robot (CAD render) — two articulated arms over a chessboard.
Robot path (MATLAB) — 3D trajectory plot with via-points (X/Y/Z in mm).

Controls

Breadboard 7-segment display prototype — DIP switches, transistors, dev board harness.
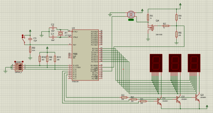
Controller & 3×7-segment schematic — microcontroller, drivers, buzzer/motor, display wiring.

HMI/control panel mockup — dashboard with sensor indicators, start/stop, gauge, slider.
Conveyor sorting robot rig — bench-top assembly with belts, rollers, sensors, wiring.

Electronics

Robot controller — PCB layout/wiring (top/bottom traces, connectors, power section).
Robot controller — full schematic (MCU, power, motor drivers, I/O).

Mechanical

Snow-plow fabrication jig — welded steel plates/rails on a workbench.
TIG welding close-up — arc and sparks during weld with gloves/clamps visible.

Ahmed Badawy

Professional headshot — portrait on white background.